网站首页
专业概况
基本信息
培养目标
毕业要求
基本要求
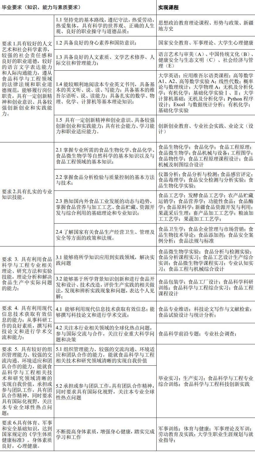
实现矩阵
课程详情
核心课程和主要实践教学
毕业总学分及要求
各类课程学时、学分及比例
学生新闻
教师风采
专业动态
网站首页
>
正文
实现矩阵
作者:食品科学与工程 时间:2021-06-01 点击数:1321
塔里木大学·食品科学与工程·版权所有